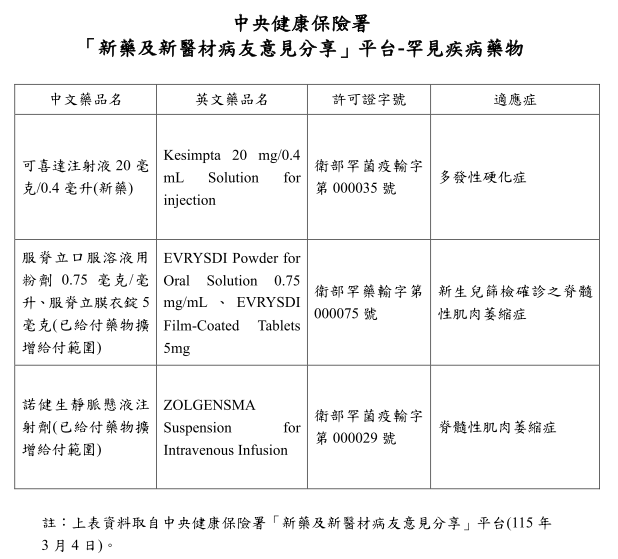
一、中央健康保險署有3項罕見疾病藥物(詳如下表),目前於「新藥及新醫材病友意見分享」平台(https://med.nhi.gov.tw/isPe0000/ISPE0000S01.aspx)蒐集意見,歡迎您分享,讓罕病照護更完善。
二、若有平台操作及相關問題,請洽健保署諮詢服務專線(02-2706586轉1557)。

一、中央健康保險署有3項罕見疾病藥物(詳如下表),目前於「新藥及新醫材病友意見分享」平台(https://med.nhi.gov.tw/isPe0000/ISPE0000S01.aspx)蒐集意見,歡迎您分享,讓罕病照護更完善。
二、若有平台操作及相關問題,請洽健保署諮詢服務專線(02-2706586轉1557)。
