遺傳檢驗實驗室
分子遺傳檢驗
【花蓮慈濟醫院 檢驗項目】
【委外代檢】

二、代檢相關資訊
(一)個案紀錄聯
1. 優生健康檢查個案紀錄聯(E6L1352151-05)
2. 產前遺傳診斷個案紀錄聯(E6L1352150-06)
(二)柯滄銘婦產科-基因飛躍生命科學實驗室
|
項目 |
檢體 |
醫令碼 |
送檢資訊 |
報告時間 |
|
|
脊髓性肌肉萎縮症(SMA) |
血液 |
G21237 |
1週 |
||
|
細胞基因體晶片 |
羊水 |
G21243 |
2週 |
||
|
血液 |
G21244 |
2週 |
|||
|
X染色體脆折症(FXS) |
羊水 |
G21247 |
1週 |
||
|
血液 |
G21248 |
1週 |
|||
|
海洋性貧血 |
羊水 |
G21249 |
1週 |
||
|
血液 |
G21250 |
1週 |
|||
|
亨丁頓舞蹈症 |
血液 |
G21251 |
1週 |
||
|
脊髓小腦萎縮症(SCA):常見十型 |
血液 |
G21252 |
1週 |
||
|
脊髓小腦萎縮症(SCA):已知突變 |
血液 |
G21253 |
1週 |
||
|
甘迺迪氏症 |
血液 |
G21254 |
|
1週 |
|
|
狄喬治症候群 |
血液 |
G21255 |
1週 |
||
|
威廉斯氏症候群 |
血液 |
G21256 |
1週 |
||
|
新生兒聽損基因篩檢 |
血液 |
G21257 |
10日 |
||
(三) 台大醫院基因醫學部
|
醫令碼 |
項目 |
報告時間 |
|
G21221 |
男性法布瑞氏症(篩檢) |
2週 |
|
G21222 |
男性法布瑞氏症(確診者追蹤) |
4週 |
|
G21223 |
女性法布瑞氏症 |
4週 |
|
G21224 |
龐貝氏症(篩檢) |
2週 |
|
G21225 |
龐貝氏症(確診者追蹤) |
4週 |
|
G21226 |
高雪氏症(篩檢) |
4週 |
|
尼曼匹克症A/B型 |
4週 |
|
|
G21227 |
高雪氏症(確診者追蹤) |
4週 |
|
G21228 |
黏多醣症第一型(MPS I) |
4週 |
|
G21229 |
黏多醣症第二型(MPS II) |
4週 |
|
G21230 |
黏多醣分型檢驗 |
4週 |
|
G21235 |
次世代定序全外顯子定序檢測-單基因遺傳疾病 |
12週 |
|
G21239 |
次世代定序全基因體定序檢測-遺傳疾病 |
12週 |
|
G21240 |
粒線體疾病(基因突變或缺失) |
6週 |
(四)114年度補助方案:需先進行遺傳諮詢方可使用。
|
醫令碼 |
項目 |
補助對象 |
起訖日 |
補助名額 |
補助費用 |
報告時間 |
補助來源 |
|
G21236 |
次世代定序全外顯子定序檢測-單基因遺傳疾病 |
因困難診斷且有長期醫療需求者 |
2025/3/1-2025/11/30 |
15名 |
自費:15,500 補助:15,000 |
12週 |
罕見疾病基金會 |
|
G21238 |
SMA脊髓性肌肉萎縮症 |
懷孕婦女 |
2025/1/1-2025/12/5 |
75名 |
全額補助不收費 |
12週 |
罕見疾病基金會 |
|
|
國內罕見疾病遺傳檢驗 |
疑似罕見疾病患者 |
2025/3/1-2025/11/30 |
經費用鑿時停止 |
補助:檢驗費用60% 自費:檢驗費用40% |
依檢驗項目 |
罕見疾病基金會 |
|
|
快速基因檢測 |
住加護病房、小於18個月大、疑似有基因疾病之嬰幼兒 |
|
|
檢驗:全額補助 檢體運費80-155元 |
1週 |
兒童困難診斷疾病平台 |
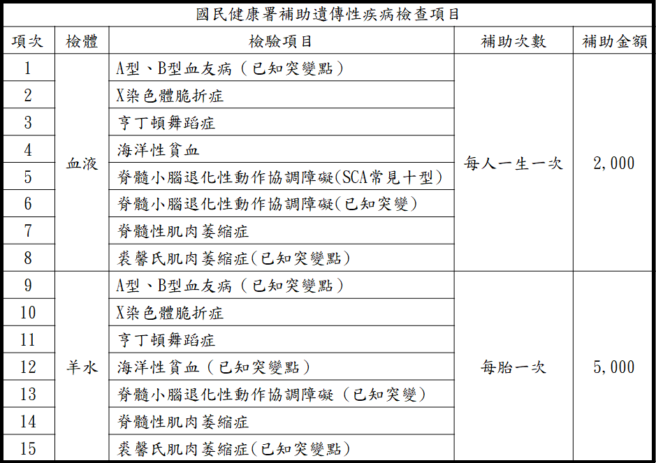
三、本中心委託基因飛躍生命科學實驗室部分檢驗項目,依優生保健措施減免或補助費用辦法得被國民健康署補助。

四、以上補助項目,得持補助證明單採取人工批價獲得折扣。須由門診醫師通知臨床遺傳科,由遺傳諮詢師進行基因檢測前諮詢、協助準備佐證資料及填寫人工折扣證明單。
