+886 38-574738
首頁
最新消息
中心介紹
健康專案
高科技健檢選項
快速健康檢查
全身健康檢查
健康99-公教特惠健檢
衛教專區
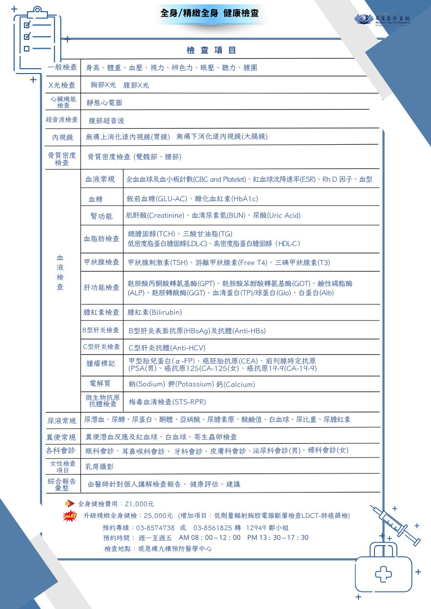
全身/精緻 健康檢查
健檢中心
服務項目
2026年2月24日
點擊數: 1908
下一篇文章: 全身/精緻 健康檢查須知
下一頁
首頁
最新消息
中心介紹
健康專案
高科技健檢選項
快速健康檢查
全身健康檢查
健康99-公教特惠健檢
衛教專區