花蓮慈濟醫院遺傳諮詢中心
Home
訊息公告及活動報名
訊息公告
醫事人員增能課程報名區
病友家屬活動報名區
活動成果與花絮
媒體報導
認識遺傳諮詢中心
中心簡介
組織架構
中心成員
服務內容
服務流程
服務時間
品質認證
聯絡我們
遺傳檢驗服務
細胞遺傳檢驗
分子遺傳檢驗
生化遺傳檢驗
罕見疾病照護專區
疾病介紹
罕見疾病服務照護計畫
罕見疾病資源
原住民族社福資源專區
罕見疾病志工關懷服務
心理支持服務
就業資源專區
生育關懷
案例分享
資源連結
國健署認證遺傳諮詢中心
相關專業團體
國內外遺傳暨罕見疾病資料平台
國內外病友團體
相關書籍
社會福利資源
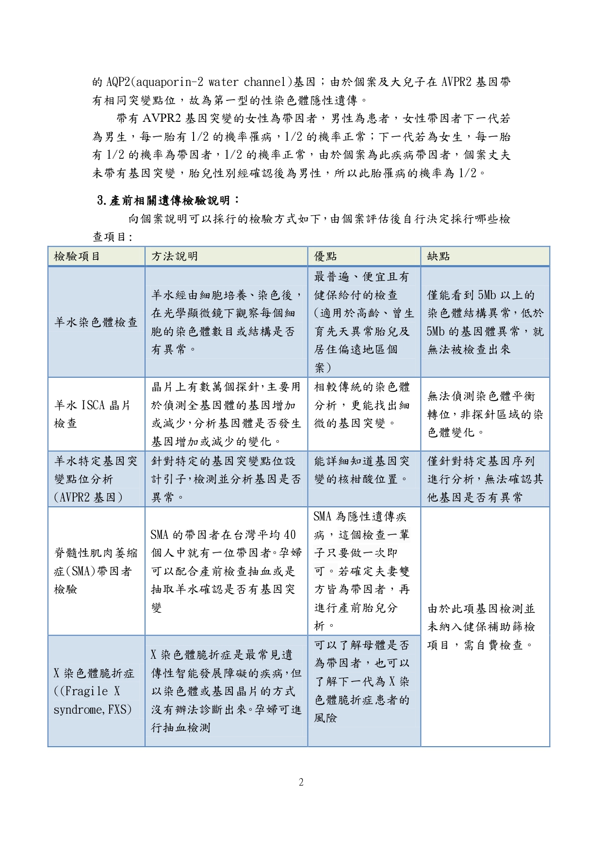
家有腎性尿崩症個案的產前遺傳諮詢
花蓮慈濟醫院遺傳諮詢中心
搜索
Sign In
Home
訊息公告及活動報名
訊息公告
醫事人員增能課程報名區
病友家屬活動報名區
活動成果與花絮
媒體報導
認識遺傳諮詢中心
中心簡介
組織架構
中心成員
服務內容
服務流程
服務時間
品質認證
聯絡我們
遺傳檢驗服務
細胞遺傳檢驗
分子遺傳檢驗
生化遺傳檢驗
罕見疾病照護專區
疾病介紹
罕見疾病服務照護計畫
罕見疾病資源
原住民族社福資源專區
罕見疾病志工關懷服務
心理支持服務
就業資源專區
生育關懷
案例分享
資源連結
國健署認證遺傳諮詢中心
相關專業團體
國內外遺傳暨罕見疾病資料平台
國內外病友團體
相關書籍
社會福利資源