對於家中剛開始要學行走的孩子,家長常有疑問該如何幫孩子選鞋子呢?
行走是一段複雜的過程,需要動態神經控制,及下肢力學改變。而影響因子包括肌力、下肢排列、鞋子,及神經控制系統的發展成熟度。足部在其中更是扮演重要角色,像是直立姿勢下穩定度、吸震,及推進力。而腳底板影響下肢本體感覺,因此鞋子種類會影響步態及穩定度。
目前文獻對於適合孩子鞋子種類,仍有爭議。Staheli學者在1991年提出最理想足部發展是在赤腳的環境,建議孩子選擇鞋子要根據赤腳模型。一般兒童若有一段時間赤足,可促進足弓發育,但對於有動作障礙兒童不適用此原則。
Melanie學者在2014年進行研究分析,不同柔軟度鞋子對於剛學走路孩子的影響,
整理如下圖表:

對於有動作障礙孩子的鞋子,選擇方式和正常發展孩子不同,因目標會偏向提升孩子行走最大能力,建議與臨床治療師討論後,再決定。
• 選擇運動鞋要點
一個月確認一次鞋子合適度,檢查是否因太緊造成腳上紅印。
買鞋時需試穿,腳趾延伸後覺得舒適的才可,避免足部擠壓造成變形。
確認鞋子能透氣,因兒童腳流汗較成人多。
一天中最佳試鞋時段為下午,因走路站立一整天使腳腫脹,此時買確保鞋子不會太小。
鞋子邊緣要有良好的襯墊。
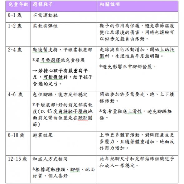
• 如何依各年齡層,為兒童選購適合的運動鞋?

• 資料來源
Buckland, M. A., Slevin, C. M., Hafer, J. F., Choate, C., Kraszewski, A. P., & Hospital for Special Surgery Pediatric Research Team. (2014). The Effect of Torsional Shoe Flexibility on Gait and Stability in Children Learning to Walk.Pediatric Physical Therapy, 26(4), 411-417.
Kane, K. (2015). Foot Orthoses for Pediatric Flexible Flatfoot: Evidence and Current Practices Among Canadian Physical Therapists. Pediatric Physical Therapy, 27(1), 53-59.
廖華芳.小兒物理治療學. 第二版. 禾楓書局, 2006.

我們的服務以家庭為中心,
中心團隊成員透過相互溝通及合作提供兒童及家庭所需要的療育及協助,
鼓勵家長參與兒童的治療活動,
主動提供相關衛教資訊。