
因應疫情發展,花蓮慈濟醫院落實新一波防疫措施,除了住院病人陪病者(含照顧服務員)以1名為原則之外
,即日起一般病房、加護病房探病時間限縮為每天一個時段,每床每次至多2位訪客。一般病房為中午11:30至12:30;加護病房及呼吸照護中心則是中午11:30至12:00。一般病房開放時段一小時,加護病房開放時段三十分鐘。
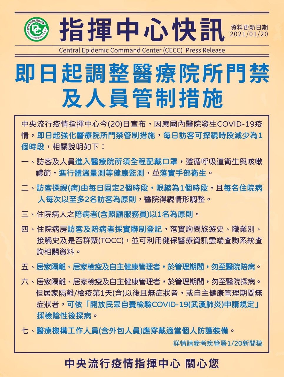
依照中央流行疫情指揮中心規定,居家隔離、居家檢疫及自主健康管理者,於管理期間,請勿至醫院陪病、探病。花蓮慈院並於出入口架設體溫篩檢站,透過紅外線偵測儀確認個人體溫,宣導民眾進入醫院務必全程配戴口罩,住院病人訪客及陪病者則採取實聯制登記,落實詢問旅遊史、職業別、接觸史及是否群聚(TOCC)。
為了因應疫情變化,自2021年一月起,花蓮慈院由院長室每周一召開防疫會議,由各單位回報防疫措施,並回報防疫物資準備,積極準備進一步的防疫管制措施,並依照需要隨時召開臨時防疫會議。而針對有需要採檢個案的狀況,只有要28天內有出境,將施行高風險篩檢分流流程,在急診防疫採檢站進行採檢。
依照防疫會議決議,
*花蓮慈院大愛樓大門口開放時間,周一至周五開放時間為06:45至21:00。周六06:45至17:30。周日及國定假日為08:30至17:30。
*花蓮慈院大愛樓中醫部門口開放時間,周一至周五為09:00至17:00。周末及國定假日全天暫停開放。
*花蓮慈院感恩樓後門開放時間,周一至周五為08:30至17:30。周末及國定假日全天暫停開放。
*花蓮慈院感恩樓復健科側門開放時間,即日起全天暫停開放。
*花蓮慈院合心樓急診大門開放時間為周一至周日全天候24小時開放。
花蓮慈院感染管理控制室表示,COVID-19傳播途徑之一就是環境媒介的傳播,所以,配合中央流行疫情指揮中心防疫規定,將加強宣導配戴口罩及落實手部衛生的政策。同時也暫時關閉院內同仁用餐區域,避免同仁聚集於餐廳用餐。並請各單位加強維護休息室及值班室環境清潔。
