Home
中心介紹
組織架構
歷年獎項
癌症篩檢
大腸癌篩檢
口腔癌篩檢
乳癌篩檢
子宮頸癌篩檢
肺癌篩檢
癌症團隊
New
癌症資源中心
Gallery
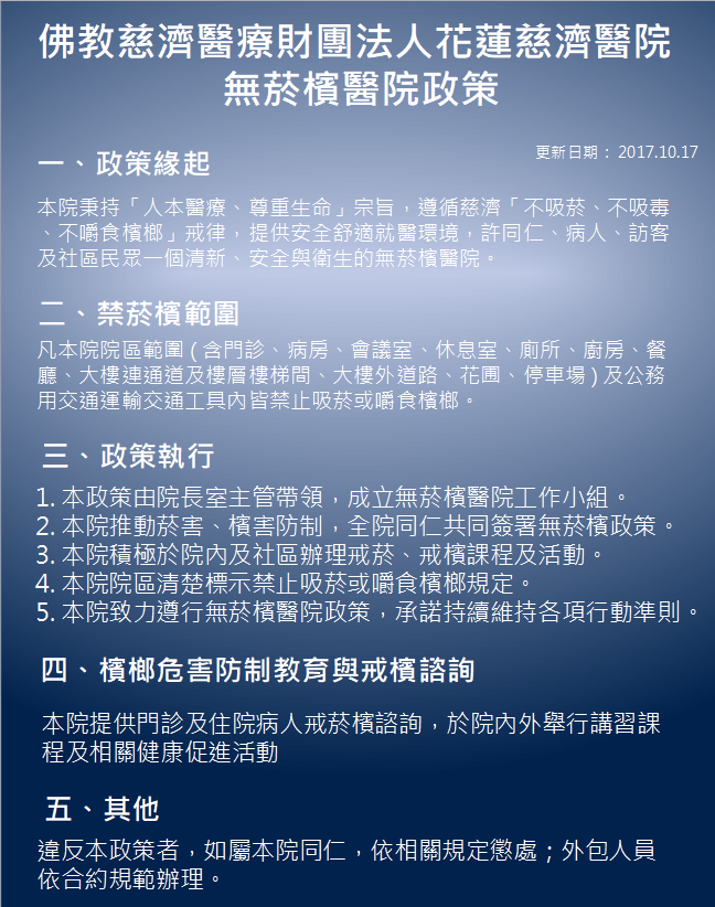
無檳醫院政策 | 花蓮慈濟醫院
公共傳播室
non-BetelNut
2023年2月24日
點擊數: 1293
Ratings
(10)
搜索
Sign In
Home
中心介紹
組織架構
歷年獎項
癌症篩檢
大腸癌篩檢
口腔癌篩檢
乳癌篩檢
子宮頸癌篩檢
肺癌篩檢
癌症團隊
癌症資源中心
Gallery